Monday March 2026

হটলাইন

সেবা এবং ধাপ

নং শিরোনাম সেবার ধাপ কার্যকলাপ
  
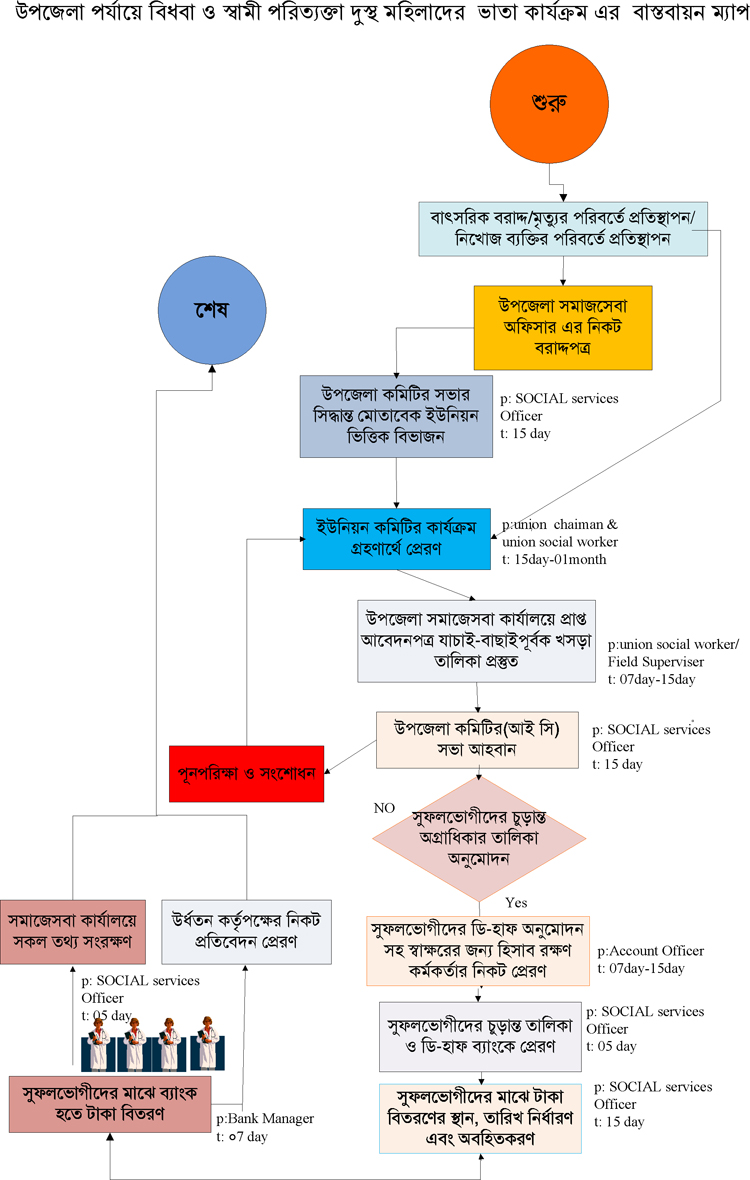
উপজেলা পর্যায়ে দু:স্থ মহিলা, বিধবা স্বামী পরীত্যাক্তা ভাতা প্রদান কার্যক্রম প্রসেস ম্যাপ দেখুন
অসচ্ছল প্রতিবন্ধী ভাতা কার্যক্রম দেখুন
বয়স্ক ভাতা কার্যক্রম দেখুন
পল্লী সমাজসেবা কার্যক্রমের আওতায় সুদমুক্ত ঋণ দেখুন
এসিড দগ্ধ ও প্রতিবন্ধীদের পুনর্বাসন কার্যক্রম দেখুন
দেখছেন ১ থেকে ৫ পর্যন্ত, মোট ৫ এন্ট্রি

এক্সেসিবিলিটি

স্ক্রিন রিডার ডাউনলোড করুন